探花合集
English | 蒙文版
探花合集
→
探花合集公告
→ 正文
探花合集概况
党建工作
科学研究
本研教学
团学工作
合作交流
规章制度
学院往事
招生就业
相关下载
探花合集要闻
探花合集公告
学工快讯
学术活动
相关链接
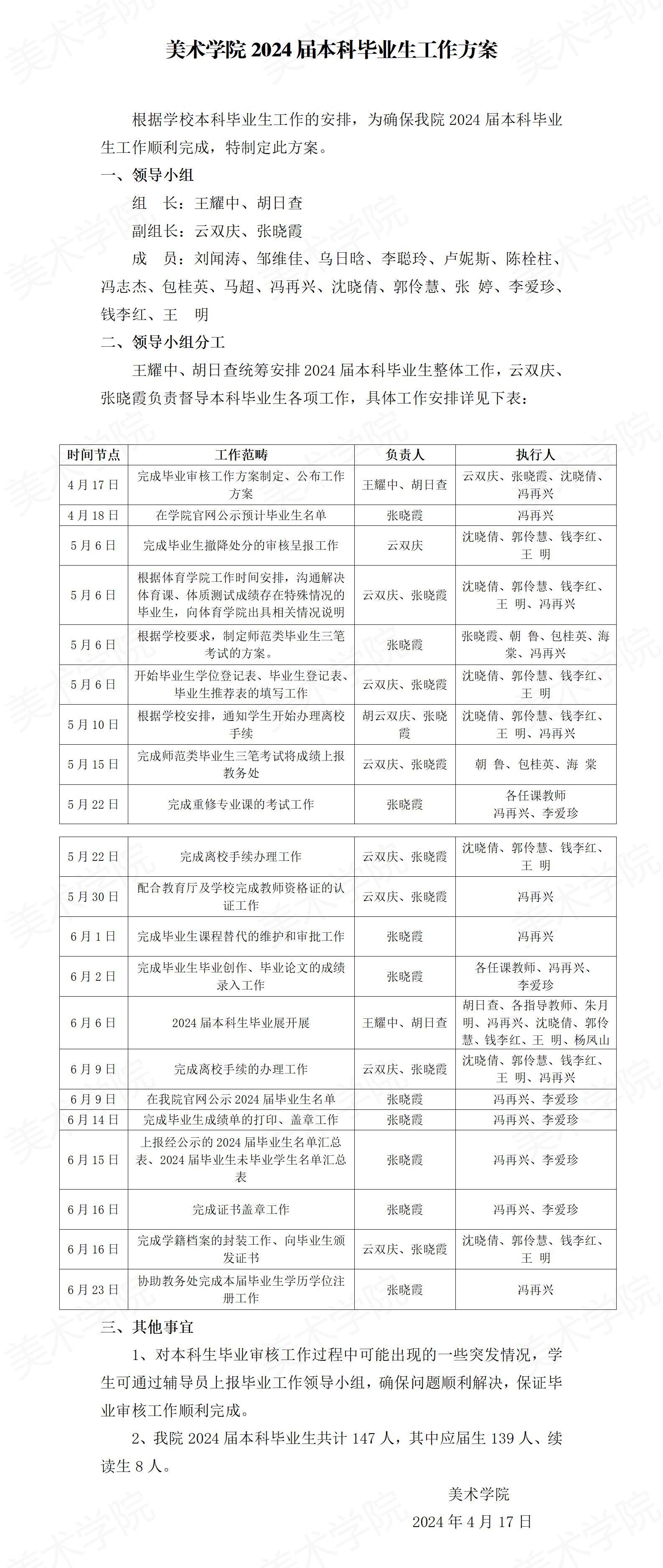
探花合集 2024届本科毕业生工作方案
2024-04-17